观看视频,掌握1分钟内完成排版的技巧
 
        大以论文现已支持广州城建职业学院论文写作规范,您无需使用word或latex手动修改论文格式。繁琐的论文排版操作交给大以, 所有的排版工作由机器自动完成。准确,高效。
下方为“大以论文”自动排版生成的论文格式效果图, 滑动图片切换下一张
             1
            选择学校、专业及需使用的规范
            1
            选择学校、专业及需使用的规范
             
        
             2
            上传未排版文档或按章节填写纯文本
            2
            上传未排版文档或按章节填写纯文本
             
        
             3
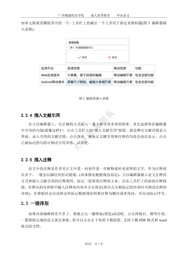
            一键排版并导出文件
            3
            一键排版并导出文件
             
        
 
            数据安全有保障
采用安全的加密传输和存储方式。完成排版后,可彻底粉碎文件(快捷版3天后自动粉碎),不留一丝痕迹。
 
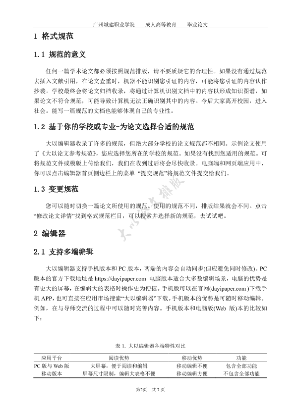
            多端云上同步
写作版提供PC、Mac、Android版客户端和Web编辑器,满足您各场景写作需求。
 
            完善的编辑功能
利用写作版,您可以简单高效地通过大以论文完成图表、公式、引用、注释等组件的编辑。