logo big tool
school-logo

大以论文现已支持

浙江科技大学

论文格式规范

开始干论文 arrow-right

观看视频,掌握1分钟内完成排版的技巧

school logo

大以论文现已支持浙江科技大学论文写作规范,您无需使用word或latex手动修改论文格式。繁琐的论文排版操作交给大以, 所有的排版工作由机器自动完成。准确,高效。

浙江科技大学继续教育毕业论文格式规范 arrow down

下方为“大以论文”自动排版生成的论文格式效果图, 滑动图片切换下一张

图片示例
图片示例
图片示例
图片示例
图片示例
图片示例
图片示例
图片示例
图片示例

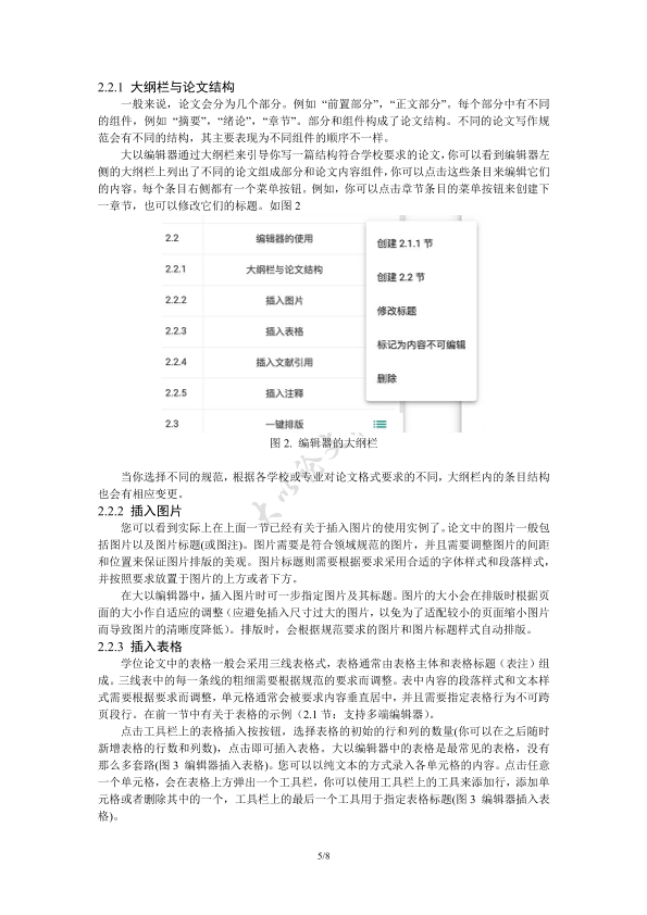
arrow_right 1 选择学校、专业及需使用的规范 arrow_right

arrow_right 2 上传未排版文档或按章节填写纯文本 arrow_right

arrow_right 3 一键排版并导出文件 arrow_right

feature1

数据安全有保障

采用安全的加密传输和存储方式。完成排版后,可彻底粉碎文件(快捷版3天后自动粉碎),不留一丝痕迹。

feature2

多端云上同步

写作版提供PC、Mac、Android版客户端和Web编辑器,满足您各场景写作需求。

feature3

完善的编辑功能

利用写作版,您可以简单高效地通过大以论文完成图表、公式、引用、注释等组件的编辑。