logo big tool
school-logo

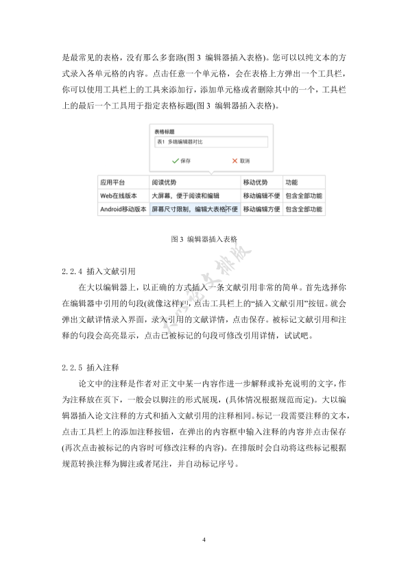
大以论文现已支持

贵州康养职业技术大学

论文格式规范

开始干论文 arrow-right

观看视频,掌握1分钟内完成排版的技巧

school logo

大以论文现已支持贵州康养职业技术大学论文写作规范,您无需使用word或latex手动修改论文格式。繁琐的论文排版操作交给大以, 所有的排版工作由机器自动完成。准确,高效。

贵州康养职业大学学士学位论文格式规范 arrow down

下方为“大以论文”自动排版生成的论文格式效果图, 滑动图片切换下一张

图片示例
图片示例
图片示例
图片示例
图片示例
图片示例
图片示例
图片示例
图片示例
图片示例
图片示例
图片示例
图片示例
图片示例
广东财经大学华商学院论文格式编写规范 arrow down

下方为“大以论文”自动排版生成的论文格式效果图 点击图片切换下一张

图片示例
图片示例
图片示例
图片示例
图片示例
图片示例
图片示例
图片示例
图片示例
图片示例
图片示例

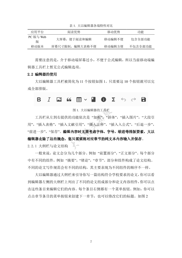
arrow_right 1 选择学校、专业及需使用的规范 arrow_right

arrow_right 2 上传未排版文档或按章节填写纯文本 arrow_right

arrow_right 3 一键排版并导出文件 arrow_right

feature1

数据安全有保障

采用安全的加密传输和存储方式。完成排版后,可彻底粉碎文件(快捷版3天后自动粉碎),不留一丝痕迹。

feature2

多端云上同步

写作版提供PC、Mac、Android版客户端和Web编辑器,满足您各场景写作需求。

feature3

完善的编辑功能

利用写作版,您可以简单高效地通过大以论文完成图表、公式、引用、注释等组件的编辑。